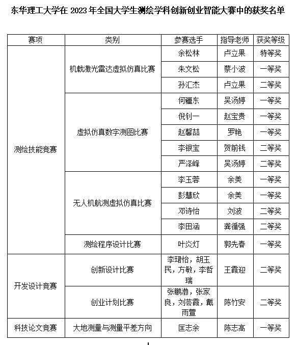
2023年7月29日至30日,全国大学生测绘学科创新创业智能大赛在中南大学举行,爱体育官方网站测绘与空间信息工程学院学子获特等奖1项、一等奖8项、二等奖7项。

据悉,全国大学生测绘学科创新创业智能大赛列入了《2023全国普通高校大学生竞赛分析报告》竞赛目录,是国内测绘领域最具规模和影响力的大学生学科竞赛。本次大赛包括测绘技能竞赛、开发设计竞赛和科技论文竞赛等3个赛项,来自全国300余所高校的5500余名师生参加了此次大赛,特等奖、一等奖、二等奖的获奖比例分别为5%、10%、15%。经过激烈角逐,爱体育官方网站学子在3个赛项中均获得佳绩,其中余松林在机载激光雷达虚拟仿真比赛专业组中获特等奖。

本次大赛所获成绩彰显了爱体育官方网站实践教学综合实力,也是学校推动“以赛促教、以赛促学、学赛结合”的学科竞赛工作制度化、常态化和长效化的成果,为学校实践教学水平提升打下坚实基础,同时充分展现了我校学子勤于思考、善于学习、乐于合作、勇于创新、敢于挑战的精神品质和价值追求。(文/图 卢立果)
编辑:刘宇翔 责任编辑:苏幸 审核:黄来明


